The Future is Right Here
 > English version
 > Chinese version
Fuel of the Future
   > English version
 > Chinese version
NoveLin Plant
HydroFlex Hydrogenation Plant
  INFORM Articles
Building Plants for Biodiesel & Co-Products
Palm fatty acid distillate biodiesel
Tel: +603 5569 9960/61/63
(Kuala Lumpur Office)
   
   
Click here for more info
 
Oil & Fats Process Technologies
 

Customers choose Lipochem because our expertise counts in providing them expert guidance towards the best solution and the most economical plants for oils and fats processing

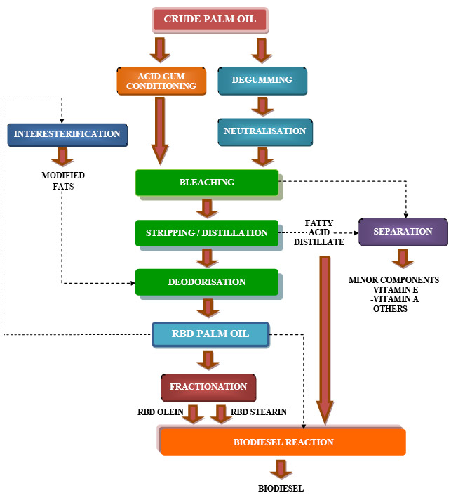
Click the image to enlarge!!!